
くらしサポート・ウィズは東京をエリアにして活動しています。「住まいさがし」と「空き家活用」でお困りの方のご相談を受けています。
したのぶんしょうは「やさしいにほんご」でしょうかいしています。
でんわとメールでれんらくしてください。
そのあと、あって、はなしをききます。
いっしょにかんがえます。
そうだんはおかねがなくてもだいじょうぶです。
でんわ 03-6233-8260
メールのそうだんはメールフォームをご利用ください(あおいろのもじをおすとメールのがめんにとびます)
居住支援に関するご相談
支援内容:※相談では個人情報に該当する内容をお聞きします。あらかじめご了承ください
沿革・活動概要 ※クリックすると表示されます
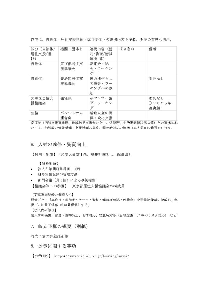
2019年くらしサポートウィズは東京都から居住支援法人に指定されました。東京都をエリアに住まい探しにお困りの方(被災者、高齢者、障害者、子育て世帯など)に対して民間賃貸住宅等にスムーズに入居できるように、地方公共団体、不動産関係団体、居住支援団体等が連携し住宅情報の提供等の支援を行っています。
生活活上のお困りごとを抱え、住まい探しをしている方のご相談に乗ります。協力している居住支援法人や不動産会社と連携し※「ニーズに沿った物件」の紹介に繋がるサポートをしています。※民間賃貸市場価格相応になります。
支援内容 ※相談では個人情報に該当する内容をお聞きします。あらかじめご了承ください
- 本人、役所、支援者から)電話やメール、面談を行い話を伺います
- 他の支援団体や不動産会社と協力して、すまいの情報提供、マッチング、一緒に手続きします
- 福祉的サポートを必要とする方に対しては役所、サポート団体と相談して協力してサポートします
- 入居後も支援を必要とする方に対しては※ 見守りや生活サポートも行います
※入居後見守りは原則費用が発生します。 - 受付時間 : 月曜日~金曜日(土・日・祝日休み) 10:00~16:30
電話番号 : 03-6233-8260 ※メールでのご相談はメールフォームをご利用ください - 居住支援事業(相談及び支援業務)は、以下の補助金を活用(予定)して実施しております。活用補助金: 令和8年度居住支援協議会等活動支援事業。報告書を監督省庁国土交通省(事務局:居住支援サポートセンター)へ提出しています。相談者様・利用者様の個人情報を含む資料を提出する場合がございます。つきましては、上記の旨、予めご理解とご協力をお願い申し上げます。
相談実績と支援内容 ※クリックすると表示されます
2023年度の相談実績は112件で、その内107件は住まい探しに関するご相談があり16件の入居を支援しました。相談に対して不動産屋・不動産物件の紹介を40%(39件)、内見同行や契約同行を12%(12件)の割合で実施しました。入居後支援として7件実施しています。
相談者の傾向 ※クリックすると表示されます
相談者はやや女性が多い傾向がありますが、男女ともに単身者が多いのが特徴です。年代は40代、50代、60代の中高年が中心ですが、20代からの相談も多く、幅広い年齢層からのご相談をいただいています。
相談時の居住形態は民間賃貸住宅が最も多く、収入状況としては生活保護受給者や低額所得者が多くを占めています。要配慮者の属性では、精神障害者、高齢者、子育て世帯(特にひとり親)からの相談が目立ちます。
なお、相談全体の28%は公的機関からのものでした。相談内容は破産、立ち退き、家族・親族からの自立、従前住居への不満など、多岐にわたっています。
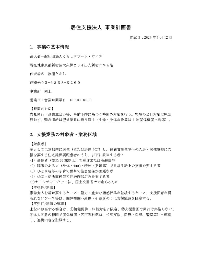
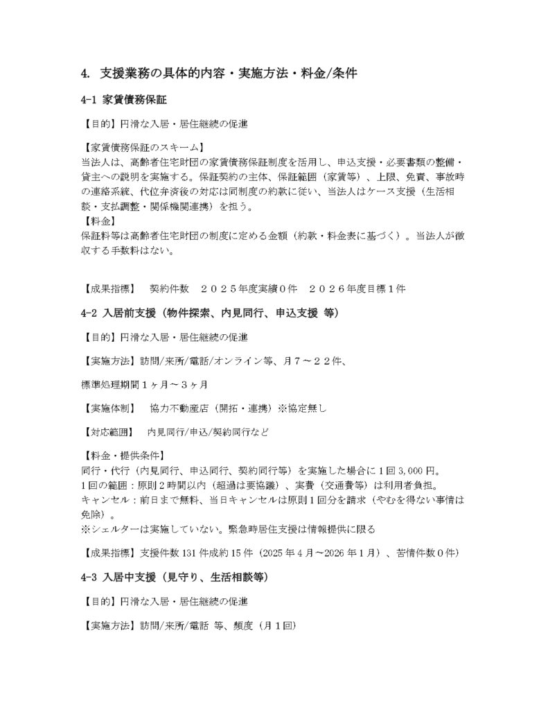
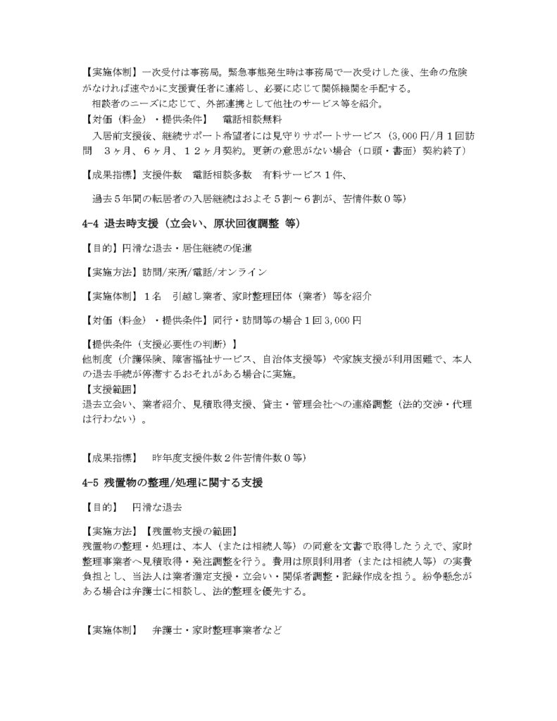
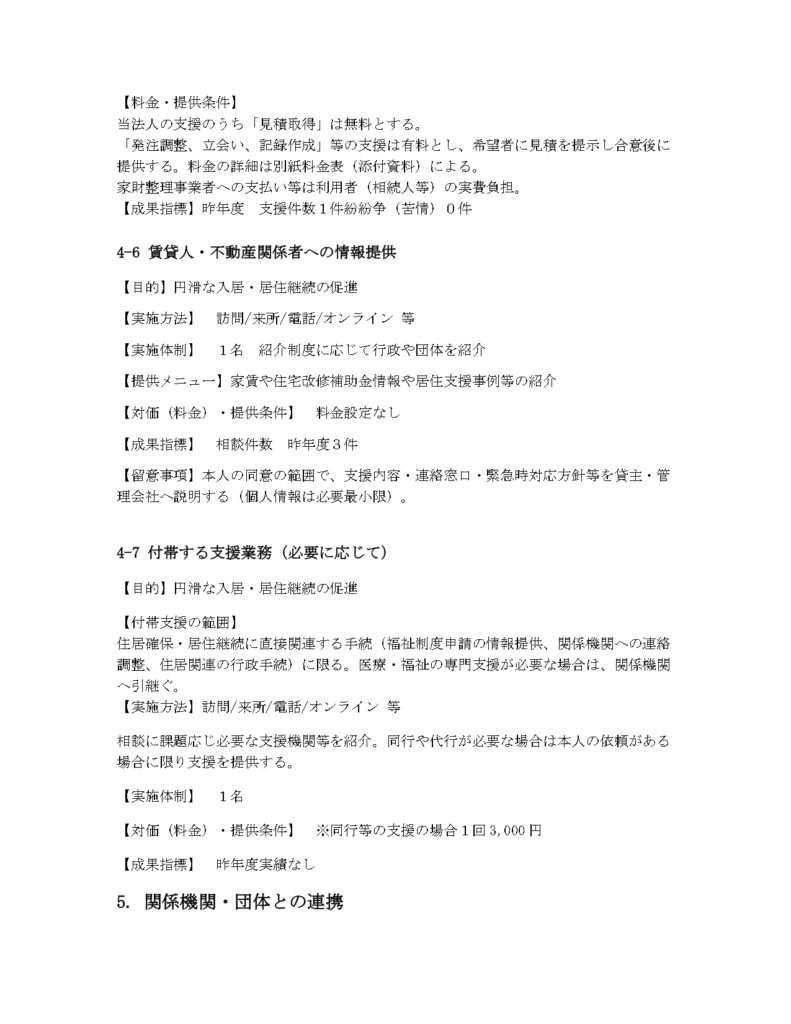
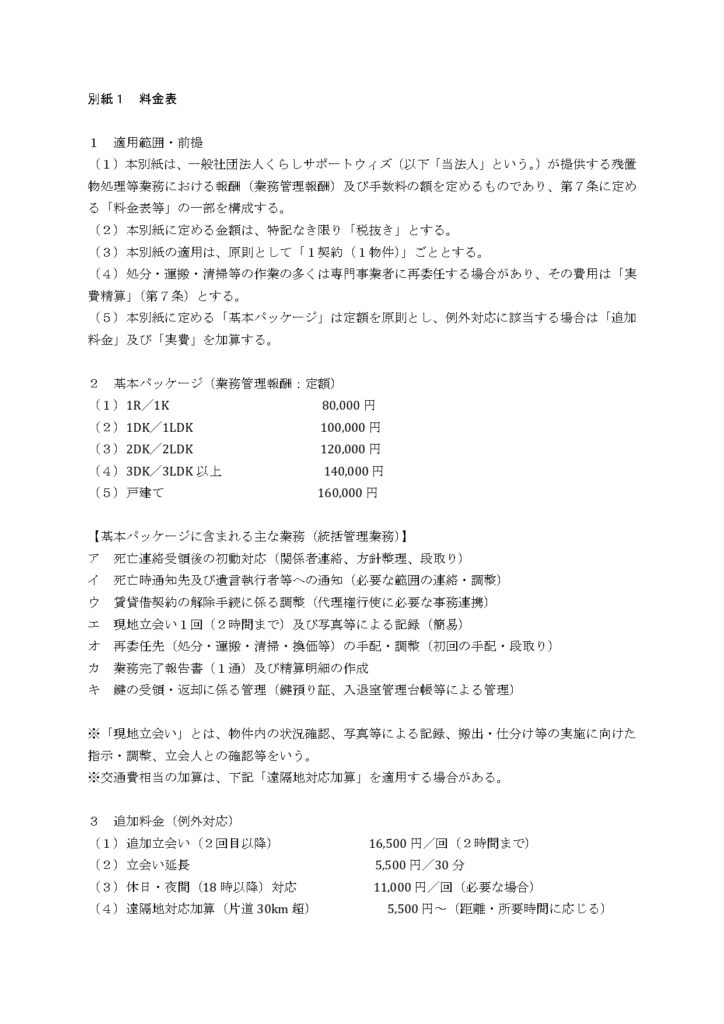
事業計画書・料金表 ※クリックすると表示されます








住まい活用のご相談
空き家空き室でお悩みをお持ちの方に対して住宅セーフティーネット制度を利用した活用などご相談に乗っています。
お気軽にお問い合わせください。詳しくは空き家活用のページをご確認ください。




